日本の歴史年表をわかりやすく解説。時代別一覧と覚え方も!
日本の歴史を学ぶとき、「いつ、何が起きたのか」をすっきり整理したいと思ったことはありませんか?わかりやすい歴史年表があれば、旧石器時代から令和時代までの流れがひと目で簡単に把握でき、歴史の勉強がぐっと楽しくなります。この記事では、各時代の特徴や、重要な出来事を時系列で解説し、効果的な覚え方もご紹介します!
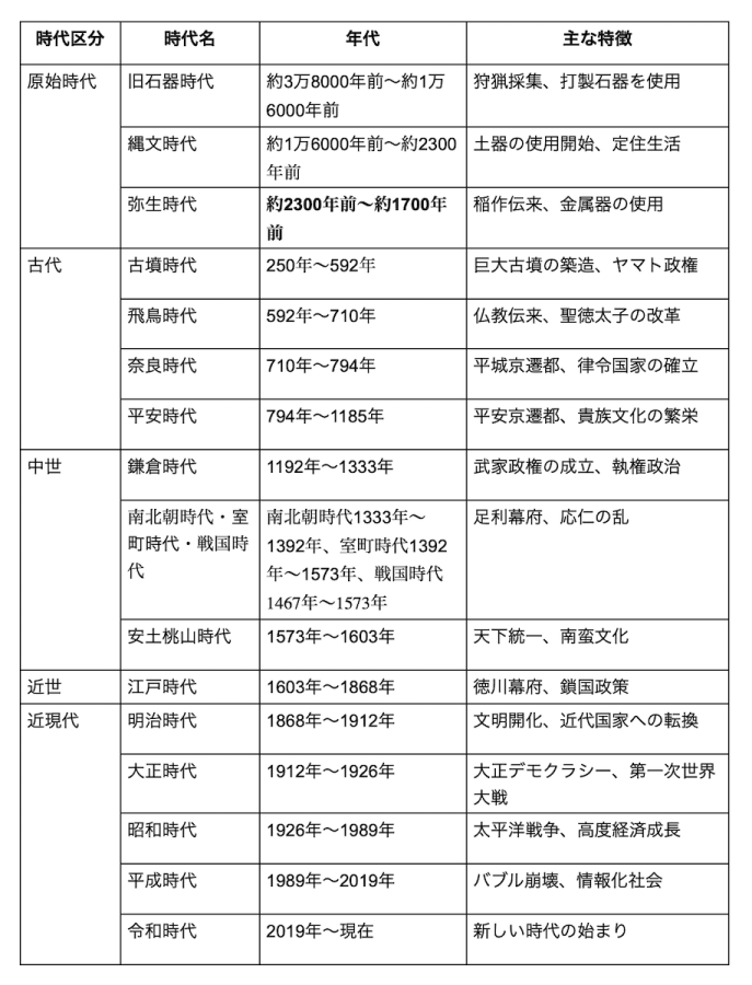
日本の歴史年表一覧

日本の歴史は、大きく5つの時期に分けることができます。
●原始時代(旧石器時代~弥生時代)
●古代(古墳時代~平安時代)
●中世(鎌倉時代~安土桃山時代)
●近世(江戸時代)
●近現代(明治時代~令和時代)
それぞれの時代を、わかりやすく一覧表にまとめました。まずは全体の流れを一覧表で確認してみましょう。

この年表を参考にすることで、日本史の全体像を把握できます。
原始時代の日本歴史年表

原始時代は、日本列島に人類が住み始めてから農耕が広まるまでの長い時期を指します。この時代は旧石器時代、縄文時代、弥生時代の3つに分けられます。
人々の生活様式や使う道具が大きく変化し、狩猟採集から農耕へと移り変わっていきました。それぞれの時代の特徴を見ていきましょう。
旧石器時代(約3万8000年前~約1万6000年前)
旧石器時代は、日本列島に人類が住み始めたもっとも古い時代です。約3万8000年前から約1万6000年前まで続きました。
この時代の人々は、石を打ち砕いて作った打製石器を使って狩りや採集をしながら移動生活を送っていたんです。氷河期だったため、日本列島は大陸と陸続きで、ナウマンゾウやオオツノジカなどの大型動物を狩猟していました。
群馬県の岩宿遺跡は、日本で初めて発見された旧石器時代の遺跡として有名です。定住はせず、食料を求めてたえず移動していた時代でした。
縄文時代(約1万6000年前~約2300年前)
縄文時代は約1万6000年前から紀元前10世紀頃まで続いた時代です。気候が温暖になり、人々は定住生活を始めました。
人々は狩りや漁、木の実などの採集をして暮らしていました。この時代最大の発明は土器で、縄目の文様が特徴的な縄文土器が使われました。土器の登場により、食べ物を煮たり貯蔵したりすることが可能になります。
青森県の三内丸山遺跡は、縄文時代の大規模な集落跡として有名。狩猟採集をしながら定住生活を営んでいたという点は、世界的に見ても珍しい特徴ですよ。
弥生時代(約2300年前~約1700年前)
弥生時代は紀元前10世紀頃から紀元後3世紀中頃まで続いた時代です(※開始時期には諸説あります)。大陸から稲作が伝わり、日本の社会は大きく変わりました。
水田での米作りが始まり、人々は採集経済から生産経済へと移行しました。青銅器や鉄器などの金属製の道具も使われるようになります。米の収穫量が増えると貧富の差が生まれ、争いも起こるようになりました。
佐賀県の吉野ヶ里遺跡は、環濠集落の代表例として知られています。この時代には邪馬台国などのクニが誕生し、卑弥呼が活躍したのもこの時期です。
古代の日本歴史年表

古代は日本が国家として形を整えていく重要な時代です。この時代は古墳時代、飛鳥時代、奈良時代、平安時代の4つに区分されます。大陸から多くの文化や制度を取り入れながら、日本独自の政治体制や文化を築き上げていきました。それぞれの時代の特徴を見ていきましょう。
古墳時代(250年~592年)
古墳時代は巨大な墓である古墳が盛んに造られた時代。特に前方後円墳とよばれる独特の形をした古墳が、日本各地に築かれました。
この時代には大和地方(現在の奈良県)を中心にヤマト政権が成立し、各地の豪族を従えて日本を統一していきました。大仙陵古墳(仁徳天皇陵)は、全長約480mもある日本最大の古墳として知られています。
朝鮮半島から多くの渡来人がやってきて、鉄器の製造技術や文字、仏教などの先進的な文化を伝えました。
飛鳥時代(592年~710年)
飛鳥時代は仏教が本格的に広まり、天皇を中心とする国づくりが進められた時代。聖徳太子は冠位十二階や十七条の憲法を定め、能力のある人を役人に登用する制度を整えました。
607年には小野妹子を遣隋使として派遣し、中国の進んだ文化や制度を学びました。645年の大化の改新(乙巳の変)では、天皇中心の政治体制への改革が始まりました。
「法隆寺」や「飛鳥寺」など、今も残る歴史的な寺院が数多く建てられたのもこの時代です。
奈良時代(710年~794年)
奈良時代は平城京に都が置かれ、律令国家の体制が完成した時代です。
710年に現在の奈良市に造られた平城京は、唐(中国)の都である長安をモデルにした碁盤の目状の都市でした。聖武天皇は仏教の力で国を守ろうと考え、全国に国分寺を建て、奈良には巨大な東大寺の大仏を造りました。
また、この時代には『古事記』や『日本書紀』、『万葉集』などの重要な書物が編纂されました。唐の影響を強く受けた天平文化が花開き、正倉院には当時の貴重な宝物が数多く保管されています。
平安時代(794年~1185年)
平安時代は桓武天皇が平安京(現在の京都)に都を移してから約400年続いた時代です。この時代の前半は藤原氏が摂関政治によって政治の実権を握り、貴族文化が最盛期を迎えました。
かな文字が発明され、紫式部の『源氏物語』や清少納言の『枕草子』など、日本独自の文学作品が生まれました。後半になると上皇が政治を行う院政が始まり、やがて地方で力をつけた武士が台頭してきました。
1185年の壇ノ浦の戦いで平氏が滅亡し、源頼朝が鎌倉幕府を開くことで平安時代は終わりを告げます。
中世の日本歴史年表

中世は武士が主役となり、日本の政治や社会が大きく変わった時代です。この時代は鎌倉時代、南北朝時代、室町時代、安土桃山時代の4つに区分されます。
貴族中心の政治から武士による政治へと移り、やがて戦国時代を経て全国統一へと向かっていきました。それぞれの時代の特徴を見ていきましょう。
鎌倉時代(1185年~1333年)
鎌倉時代は日本で初めての武家政権が誕生した時代です。源頼朝が1185年に全国に守護・地頭を設置したことで実質的な支配権を握り、1192年に征夷大将軍に任命され、鎌倉(現在の神奈川県)に幕府を開きました(※成立時期については諸説あります)。
御恩と奉公という主従関係で結ばれた御家人たちが、全国に守護や地頭として配置されました。頼朝の死後は北条氏が執権として実権を握り、1221年の承久の乱では朝廷の力を抑えました。
また、1274年と1281年には元(モンゴル帝国)が攻めてくる元寇が起こりましたが、武士たちの奮闘と台風によって撃退することができました。鎌倉時代には禅宗や浄土宗など新しい仏教が広まり、武士や庶民の心をとらえていきます。
南北朝時代1333年~1392年、室町時代1392年~1573年
室町時代は足利尊氏が京都に幕府を開いた時代です。1336年に尊氏が建武式目を制定し、1338年に征夷大将軍に就任して、約240年続く室町幕府が始まりました(※成立時期については諸説あります)。
この時代の前半は南北朝が対立する動乱期でしたが、1392年に3代将軍・足利義満が南北朝を統一しました。義満は「金閣寺」を建て、明との勘合貿易を始めるなど、幕府の全盛期を築きました。
しかし、1467年に応仁の乱が起こると、京都は焼け野原となり、各地で戦国大名が力を伸ばす戦国時代(1467年~1573年)に突入します。室町時代には水墨画や能楽、茶の湯など、現代にも続く日本文化が発展しました。
安土桃山時代(1573年~1603年)
安土桃山時代は織田信長と豊臣秀吉が天下統一を進めた時代です。1573年に信長が室町幕府最後の将軍・足利義昭を追放し、室町時代が終わりました。
信長は楽市楽座で商業を活性化させ、鉄砲を活用した新しい戦い方で勢力を拡大しました。1582年の本能寺の変で信長が倒れると、豊臣秀吉が後を継ぎ、1590年に全国統一を達成しました。秀吉は太閤検地や刀狩で武士と農民を分ける政策を進めます。
この時代には南蛮貿易でキリスト教や鉄砲が伝わり、金碧障壁画や安土城・大阪城などの豪華な文化が花開きました。
近世の日本歴史年表
近世は江戸幕府による武家政権が安定し、長い平和な時代が続きました。戦乱の時代が終わり、経済や文化が大きく発展します。この時代の特徴を見ていきましょう。
江戸時代(1603年~1868年)
江戸時代は徳川家康が江戸幕府を開いてから約265年続いた時代です。
1603年に家康が征夷大将軍に任命され、江戸(現在の東京)に幕府を開きました。大名を親藩・譜代大名・外様大名に分けて配置し、参勤交代の制度で大名を統制しました。
3代将軍・徳川家光の時代には鎖国政策が完成し、長崎の出島でオランダや中国とだけ貿易を行うようになりました。この時代は大きな戦争がなく、商業が発達して町人文化が花開きます。浮世絵や歌舞伎、俳諧など、現代にも続く日本の伝統文化が生まれました。
しかし、幕府の財政難や外国船の来航などで社会が動揺し、1867年に15代将軍・徳川慶喜が大政奉還を行い、約265年続いた江戸幕府は幕を閉じました。江戸時代は日本史上もっとも長く平和が続いた時代として知られています。
近現代の日本歴史年表

近現代は日本が大きく変わり、現代社会の基礎が築かれた時代です。この時代は明治時代、大正時代、昭和時代、平成時代、令和時代の5つに区分されます。西洋の文明を取り入れながら近代化を進め、戦争を経験し、そして平和な発展を遂げてきました。それぞれの時代の特徴を見ていきましょう。
明治時代(1868年~1912年)
明治時代は日本が近代国家へと生まれ変わった時代。1868年の明治維新で江戸幕府が倒れ、天皇を中心とする新しい政府が誕生しました。
「富国強兵」「殖産興業」をスローガンに、欧米の制度や技術を積極的に取り入れました。鉄道が開通し、学校制度が整えられ、洋服や西洋建築が広まる文明開化が進みました。
1889年には大日本帝国憲法が発布され、1894年の日清戦争、1904年の日露戦争に勝利して、日本は列強の仲間入りを果たします。明治時代は約45年間続き、日本が伝統的な社会から近代国家へと大きく変化した重要な時代でした。
大正時代(1912年~1926年)
大正時代はわずか約15年と短い時代でしたが、民主主義が広がった時代です。
1912年に明治天皇が崩御し、大正天皇が即位して大正時代が始まりました。この時代には大正デモクラシーとよばれる民主化の動きが盛んになり、政党政治が発展しました。
1925年には満25歳以上の男性の普通選挙が実現。第一次世界大戦では日本も参戦し、経済が大きく成長します。
文化面では大正ロマンとよばれる華やかな文化が花開き、西洋と日本の文化が融合した独特の雰囲気が生まれました。しかし、1923年の関東大震災で東京は大きな被害を受けています。
昭和時代(1926年~1989年)
昭和時代は約62年間続いた激動の時代です。1926年に昭和天皇が即位し、昭和時代が始まりました。前半は戦争の時代で、1931年の満州事変から始まり、1937年の日中戦争、そして1941年の太平洋戦争へと突入します。
1945年に敗戦を迎え、日本は連合国軍の占領下に置かれました。戦後は民主化が進み、1947年に日本国憲法が施行されました。1950年代から高度経済成長が始まり、日本は驚異的な経済発展を遂げます。
1964年には東京オリンピックが開催され、日本は先進国の仲間入りを果たしました。1980年代にはバブル景気に沸き、経済大国となりました。
平成時代(1989年~2019年)
平成時代は約30年続いた時代です。1989年に平成天皇(現在の上皇)が即位し、平成時代が始まりました。
バブル経済が崩壊し、「失われた20年」とよばれる長い不況が続きます。1995年には阪神・淡路大震災、2011年には東日本大震災という大きな災害に見舞われました。
一方で、インターネットや携帯電話が普及し、情報化社会が急速に発展しました。グローバル化も進み、日本社会は大きく変化しました。
2019年4月30日に平成天皇が退位され、約30年の平成時代が終わりを告げます。
令和時代(2019年~現在)
令和時代は2019年5月1日に始まった現在の時代です。今上天皇が即位し、新しい元号「令和」が制定されました。令和時代の始まりは、日本の歴史上初めての生前退位による改元として注目を集めました。
2020年には新型コロナウイルス感染症のパンデミックが発生し、社会生活が大きく変化しました。デジタル化やリモートワークが急速に進み、働き方や生活様式が変わりつつあります。また2021年には、新型コロナウイルス感染症の流行により、史上初めて1年延期となった「東京2020オリンピック」が開催されました。
令和時代はまだ始まったばかりですが、これからどのような時代になっていくのか、私たちがこれから作っていく時代だといえます。
日本史年表の効果的な覚え方

日本の長い歴史を覚えるのは大変そうに感じるかもしれませんが、コツをつかめば楽しく学べます。ここでは、日本史年表を効果的に覚えるための3つの方法をご紹介します。
これらの方法を組み合わせることで、歴史の知識がしっかりと身につきますよ!
時代の流れで覚える
日本史を覚えるときは、まず大きな時代の流れをつかむことが大切です。原始時代から古代、中世、近世、近現代へと、どのように社会が変化していったのかを理解しましょう。
例えば、「狩猟採集→農耕→武士の時代→近代化」という大きな流れを頭に入れておくと、個々の出来事が覚えやすくなります。それぞれの時代には特徴があり、前の時代からどう変わったのかを意識すると、歴史がストーリーとして見えてきます。
年表を見るときは、「なぜこの出来事が起きたのか」「その結果どうなったのか」を考えながら読むと、ただの暗記ではなく理解を深めることができますよ。
重要な出来事と年号をセットで覚える
歴史の勉強では、重要な出来事とその年号をセットで覚えることが効果的です。すべての年号を覚える必要はなく、時代の転換点となった大きな出来事を押さえておけば大丈夫。
例えば、「1192年・鎌倉幕府成立」「1603年・江戸幕府開府」「1868年・明治維新」といった、歴史の流れが変わった重要なポイントを覚えましょう。これらの出来事を軸にすることで、ほかの出来事も「○○の前」「○○の後」と位置づけられるようになります。
また、その出来事がなぜ重要なのか、どんな影響を与えたのかも一緒に覚えると、記憶に残りやすくなりますよ。
語呂合わせを活用する
年号を覚えるのに語呂合わせはとても便利な方法です。リズムに乗せて覚えることで、楽しく記憶に定着させることができます。
「いい国(1192)作ろう鎌倉幕府」「鳴くよ(794)ウグイス平安京」など、有名な語呂合わせはたくさんあります。自分で語呂合わせを作ってみるのもおすすめですよ。
自分が考えた語呂合わせは、特に記憶に残りやすいです。また、語呂合わせだけでなく、その出来事の内容もしっかり理解することが大切です。
語呂合わせは年号を思い出すきっかけとして使い、出来事の背景や意味も一緒に学んでいきましょう。友達と語呂合わせを教え合うのも楽しい勉強法になります。
まとめ|日本の歴史年表を活用して、歴史の流れをつかもう
日本の歴史は、原始時代から現代の令和時代まで、約3万年以上もの長い年月をかけてつむがれてきました。この記事では、旧石器時代の狩猟採集生活から始まり、縄文時代の定住生活、弥生時代の稲作の伝来、古墳時代のヤマト政権の成立、飛鳥時代・奈良時代・平安時代の古代国家の形成、鎌倉時代・室町時代・安土桃山時代の武士の時代、江戸時代の長い平和、そして明治時代以降の近代化から現代まで、それぞれの時代の特徴と重要な出来事を紹介してきました。
歴史を学ぶときは、個々の出来事を暗記するだけでなく、時代の流れを理解することが大切です。なぜその出来事が起きたのか、その結果どう変わったのかを考えながら学ぶと、歴史がストーリーとして見えてきます。年表を活用したり、語呂合わせで年号を覚えたり、自分に合った方法で楽しく学んでいきましょう。日本の歴史を知ることは、現代の日本を理解することにもつながります。この記事が、皆さんの歴史学習のお役に立てれば嬉しいです!
photo:pixta
●店舗・施設の休みは原則として年末年始・お盆休み・ゴールデンウィーク・臨時休業を省略しています。
●掲載の内容は取材時点の情報に基づきます。内容の変更が発生する場合がありますので、ご利用の際は事前にご確認ください。




